
封面新闻记者 钟晓璐
4月2日,记者从四川高速公安一分局获悉,今年清明假期(4月4日至4月6日)每天早上6点到晚上10点,S3天府机场高速公路将启用机场直通道(最左侧车道),只供前往机场的小型客车通行;SA2成都第二绕城高速(以下简称:二绕)通往天府机场高速公路(高明枢纽)匝道将限制通行。

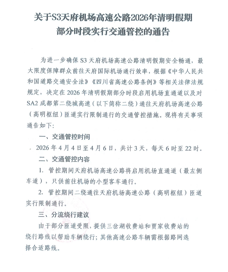
交通管控通告
一、交通管控时间
2026年4月4日至4月6日,共计3天,每天6时至22时。
二、交通管控内容
1.管控期间天府机场高速公路将启用机场直通道(最左侧车道),只供前往机场的小型客车通行。
2.管控期间二绕通往天府机场高速公路(高明枢纽)匝道实行限制通行。

交通管控通告
三、分流绕行建议
由于部分匝道受限,提供三岔湖收费站和贾家收费站的绕行路线以帮助车辆绕行;其他高速公路车辆需根据路网选择合适路线。
二绕前往天府机场车辆可通过三岔湖收费站或贾家收费站下站绕行地方道路前往:
三岔湖收费站绕行路线:三岔湖收费站——公园大街——五都大道——空港大道——天府机场。
贾家收费站绕行线路:贾家收费站——318国道——金简仁快速路——五都大道——空港大道——天府机场。
二绕前往成宜,成资渝高速公路车辆可通过高速公路路网绕行其他高速前往。
睿迎网配资提示:文章来自网络,不代表本站观点。